在线人成免费视频69-精精国产xxxx视频在线播放-免费人成视频年轻人在线无毒不卡-开心五月色婷婷综合开心网

歡迎訪問紫外激光切割機、PCB激光切割機、ITO激光刻蝕機廠家,武漢元祿光電技術有限公司官方網站!

內卷“死結”難解,光伏下一個風口鈣鈦礦等誰將“成王”?

發布時間:2024-10-25 來源:元祿光電

第一波大風口,來源于“轉機制”帶來的政策紅利;最大的風口,是深化電力體制改革,建設新型電力系統。

瘋狂內卷下,光伏全產業鏈價格跌勢難止。裁員降薪、停工停產、項目延期或終止,一些光伏企業甚至瀕臨退市。

即使過度競爭如此,光伏行業擴產步伐依舊沒有停止,“無形之手”似乎難以解開光伏內卷的“死結”。

相關政策措施正式或非正式陸續出臺,“有形之手”干預能否緩解供給側內卷?

光伏行業政策導向及其影響力非常顯著,什么樣的產業政策還能掀起行業變革,帶來新的風口?

倘若風口打開,誰又將搶占先機?

市場“無形之手”失效?

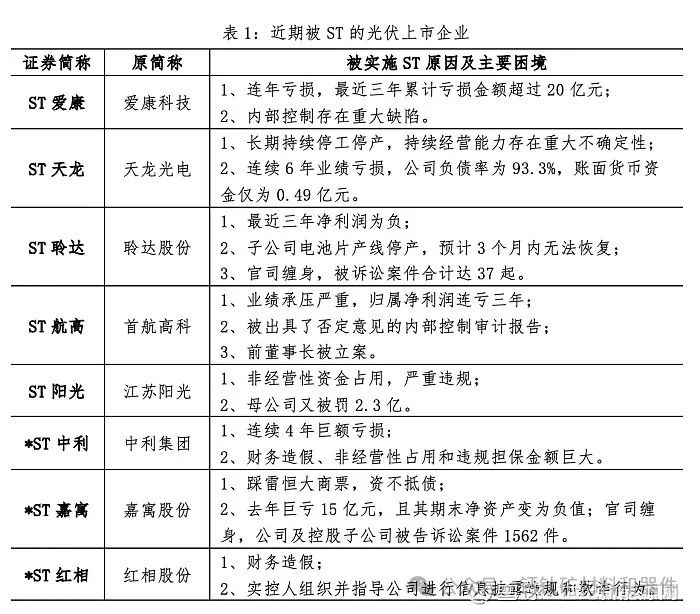
光伏賽道已成為廝殺激烈的紅海,硅料、硅片、電池、組件四大環節,基本跌破現金成本,組件價格已跌入0.8元/W區間。

重壓之下,大批光伏制造業項目延期終止,許多工廠停工停產,乾景園林、皇氏集團等一眾曾經高調跨界光伏的企業,相繼大撤退。扛不住壓力,因現金流等問題暴雷,走向退市邊緣的公司也不在少數。

1729839947889781.jpg

資料來源:公開資料

近期全球光伏大會上,行業主流企業家感嘆光伏行業正遭遇史上最強內卷,產業步入冰河期。

這場內卷何時才能結束?行業供給嚴重超過需求的情況何時才能改善?所有光伏從業者都迫切想知道答案。

一方面,企業尚有“負隅頑抗”之力。盡管當前眾多光伏企業盈利情況惡化,但相比退出的高昂沉沒成本,繼續堅守帶來的損失則少得多。光伏產業歷經多次沉浮,許多企業應對行業危機的能力也有所提升,可見過剩產能出清尚需時日。

另一方面,產業逆周期擴產勢頭依然強勁。據國際能源網不完全統計,僅2024年4月全國就有66個光伏制造業相關項目簽約、開工、投產,新增簽約投資金額超1100.89億元。新產能不斷上馬,拖累產業產能去化速度,拉長了行業內卷戰線。

微信圖片_20241025150405.jpg

圖1:近期光伏制造業簽約投資金額走勢圖
來源:國際能源網

顯然,僅憑市場的“無形之手”難以幫助光伏產業擺脫供給嚴重過剩,同質競爭的漩渦,亟需政策的“有形之手”緊急干預。

當前,各級地方政府依然顧我的招商沖動、產業沖動和投資沖動,對光伏行業供給側嚴重過剩拔苗助長,猶如火上澆油。有效的干預政策只能依賴于中央政府相關部門。

中央政府相關部門還有哪些政策工具可使?這些政策工具效果如何?是否還可能帶來新的風口?

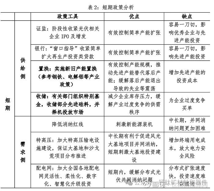
短期政策風口何在?

當前,行業供求嚴重失衡,同時產能擴張仍在持續,是否有簡單操作的政策工具,直接干預且迅速生效?

(一)收緊融資

供給側的投資擴張是導致光伏產業產能過剩的直接原因。相關政策由此切入,通過收緊光伏企業融資渠道,釜底抽薪,可降低產業擴張速度,加速落后產能出清。

收緊權益融資。去年8月,證監會開始階段性收緊光伏等新能源相關企業IPO及增發,導致許多項目延期終止,有效減緩了光伏企業的擴張速度。其簡單粗暴“一刀切”措施,有效扼制產能簡單再生產的擴張,但也同時限制了先進產能與優秀企業的發展。

收緊債權融資。上市融資并非企業獲取資金來源的唯一渠道,銀行貸款是企業融資主要來源。中央銀行需通過“窗口指導”收緊簡單擴大再生產投資類貸款,避免同質產能過度擴張。當然,這一舉措也將幫助銀行規避行業系統性壞債風險。十多年前,曾經的某光伏巨頭,激進擴張導致債臺高筑,債務一度超300億元,最終破產重組,國家開發銀行等十余家銀行被拉入債務泥潭。

供給側過剩產能的出清,有利于光伏市場恢復秩序,極有可能為先進產能創造一個短期的發展風口。

(二)置換產能

產能置換政策,可對光伏產能擴張進行柔性管控。

該政策在鋼鐵、電解鋁、水泥及平板玻璃等行業已成功應用過,控制產能過剩效果顯著。不同的是,鋼鐵、水泥等是傳統產業,光伏是新質生產力的代表。在制定產能置換政策時,應結合光伏產業的發展需求,科學確定需要納入該政策的產能范圍,制定合理的置換比例與置換標準,兼顧先進產能的發展與落后產能的出清,平緩落后產能退出相隨的規?;I可能引發的社會震蕩。

雖然這一舉措能夠有效控制產能擴張的速度,但不利于市場公平競爭,“馬太效應”會得以強化。同時,這一政策會增加沉沒成本,先進產能的投資需要付出較高的代價。

(三)儲備機制

融資收緊與產能置換政策都能夠緩解產能過剩,而紓解企業高庫存的問題則可以采取靈活的儲備機制。

產能過剩下,光伏企業庫存不斷積壓。為回籠資金,減少累庫壓力,企業只能爭相降價以減少庫存,最終導致價格不斷下壓,破壞產業生態。

同時,庫存高企會使企業面臨資金斷流風險,一旦有主流企業因資金鏈問題破產倒閉,將對上下游產業鏈形成沖擊性影響,債務承壓、逾期和違約迅速蔓延,大批企業將隨之倒閉,對光伏產業、關聯行業甚至經濟社會造成極大的負面影響??紤]到硅片、電池片及組件等產品更新迭代較快,我們認為對上游先進硅料進行收儲,是一個行之有效的手段。

收儲作為供應側管控的措施,早在西周時期就有應用先例,近年來在電解鋁等產業也有成功案例。通過對市場過剩的物資進行低收高放,動態緩解供需失調、穩定物價、助推產業的平穩發展。

為紓解光伏企業壓力,相關政府部門可以通過組織特別基金,用于收儲部分先進硅料,并擇機投入市場。此舉有助于緩解企業庫存壓力,回籠部分資金,對光伏市場起到一定提振作用。但是,由政府為企業過度競爭的行為買單,企業或抱有“僥幸心理”,日后極有可能重蹈覆轍。

(四)促進消納

相比控管供給側,推動需求側擴張,政策帶來的風口效應更為顯著。

降低消納紅線。95%消納紅線的天花板,雖然控制了各地棄風棄光率,但在電網消納能力短期難提升的情況下,無疑制約新能源裝機的增長。對此,相關部門相繼發文,提出“資源條件較好地區的新能源利用率可降低至90%”,為新能源項目建設松綁,有效刺激終端需求釋放。消納紅線比例下降政策短期效應明顯;長期看,或將導致,一方面大量新能源電站投運,另一方面并網消納比例不斷降低,同時,光伏發電高峰期電價更低。

加快輸網建設。風光資源與電力負荷在地理位置上的錯配,使得“西電東輸”成為“三北”地區風光大基地電力消納的主要方式。當前,特高壓輸電設施建設相對滯后,使得大基地項目消納面臨極大壓力,抑制了風光裝機的需求。為此,相關部門出臺文件,鼓勵特高壓輸電設施建設,促進風光消納。但是,特高壓輸電基礎設施所需投資高、建設周期長、利用效率低,必然推高終端用能成本,降低新能源電力的經濟性。另外,長距離跨省輸電,也放大了電力系統的安全風險。短期內,遠水似乎難解近渴。

升級配網投資。分布式光伏建設靈活,不受用地限制,應用場景廣泛,需求潛力巨大。2023年,中國分布式光伏裝機猛增,電網承載壓力陡增。各地“紅區”頻現,東部各省超150個地區分布式光伏已無新增接入空間。由于分布式參與者眾多,較為分散,就近消納是最好的出路。因此,升級配電網投資,加強靈活性、數字化、柔性化、智慧化改造成為重要的政策抓手。國家相關政策也相繼出臺,但分布式能源建設速度快,依靠兩家中央電網企業計劃性投資,配電網升級投資建設始終是被動的、滯后的、甚至是阻礙的,難以跟進分布式新能源發展的需求。

微信圖片_20241025150411.jpg

中長期是否有風口?

短期內,簡單、粗暴、應急的措施可以比較奏效,但短期措施不宜長期化,例如融資收緊政策。短期政策往往治標不治本,帶來的風口微不足道。真正的大風口,往往孕育于巨大的產業變革中。

當前,受美歐關稅“大棒”影響,光伏出海難度躍升。海外市場前景黯然下,挖潛國內市場,暢通內循環顯得更為迫切。國內市場的堵點在于,電力系統的“生產力”已然發生巨變,而新型的“生產關系”還未形成,因此引發了并網消納等問題,制約了以新能源為代表的“新質生產力”的發展。

但生產關系的變革很難一蹴而就,往往耗時許久才初見成效,因此變革帶來的風口還需等待。


微信圖片_20241025150415.jpg

(一)中期轉機制

第一波大風口,應當來源于“轉機制”帶來的政策紅利。

傳統電力系統習慣遵循“源隨荷動”的理念,電網統一管理源網側并網消納是發電側參與電力市場的主要方式。隨著新能源不斷裝機上量,分布式能源“遍地開花”,出力的“三性”特征使得電源側相比負荷側更難管理,并網自然成為束縛新能源發展的瓶頸。在此情況下,單靠電網企業把控全局、大包大攬、完成小、中、大各范圍的電力高效平衡,就顯得“獨木難支”。

可見,電力系統運行和平衡機制亟需變革,在“并網消納”的基礎上,亟需大力推動“就近消納”、“就近(小范圍)平衡”的模式。

就近消納機制下,不管是源網荷儲一體化、綠電直供或是隔墻售電的方式,都無需電網大規?!拜斔汀?,解除了并網容量的束縛,節省了網線新建、升級、改造等巨額成本開支。同時由于“就近消納”及“小范圍平衡”打破了傳統的“大范圍平衡”模式,使得電力供需雙方能夠直接互動,多元主體的參與增加了電力系統的靈活性,大大提升資源配置的效率。

“就近消納”及“小范圍平衡”模式對新能源發電企業、電力用戶、電網資源、虛擬電廠和電力系統安全等都大有裨益,特別的是,有助于提高電力消納及消費的經濟性和電力系統可靠性及安全性。

當然,“就近消納”和“小范圍平衡”模式不是孤網運行,難以脫離電網支持,但其發展會對電網企業產生“擠兌”,減少電網企業的直接收入,電網企業顯然缺乏支持的積極性和主動性。如何破解這一兩難局面,無疑需要國資委改革對電網企業的考核機制,并進一步深化電力體制改革。

(二)長期革體制

最為難等的風口,也是最大的風口,是深化電力體制改革,建設新型電力系統。

從“政企分開、省為實體、聯合電網、統一調度、集資辦電”,到“廠網分開、主輔分離、輸配分開、競價上網”,再到“管住中間,放開兩頭”,中國電力體制改革的步伐雖然緩慢,并且不太到位,但30余年來,中國電力產業也在“螺旋式上升,波浪式前進”中不斷發展壯大。如今,電力發展邁上了新階段,電力體制改革進入了深水區,新型電力系統建設既是改革的目標,又是改革的重要抓手。

然而要改革根深蒂固的傳統電力體制,實現真正的能源革命,難度極大,許多難題橫亙其上。

微信圖片_20241025150420.jpg

下一代革命性技術?

在光伏產業技術引領的時代,領先且實用的技術是企業最為核心的競爭力。

當產業政策風口打開,哪條技術路線將為光伏企業奪得先機?

(一)當前主流技術路線

按技術成熟度來看,當前TOPcon、HJT與BC三條技術路線最有機會搶占中短期賽道,而轉化效率見頂的PERC注定將在一兩年內被徹底淘汰。至于這三條技術路線誰將拔得頭籌,還得看度電成本誰降得最低。

如何進行布局,單押亦或多押,各企業應當結合自身實力、技術潛力、市場偏好等等進行綜合考量。

微信圖片_20241025150423.jpg

(二)誰將引領下一代技術?

光伏產業技術迭代之快,企業要想維持競爭優勢,還需要“走一步看三步”,押對路線,提前布局,否則很容易步入“尾大不掉”的窘境。

光伏產業鏈長,生態圈豐富。中國積聚了數萬家大大小小光伏相關企業,各企業百舸爭流,不斷創新,構建了全球最具競爭力的光伏生態圈。

最具競爭力的同時,也加劇了行業內卷。在實際供給嚴重超過有效需求的背景下,行業危機已經到來。歷史經驗表明,行業危機后,一般將誕生出新的技術革命。

光伏主流技術將會有哪些革命性的創新出現?

微信圖片_20241025150428.jpg

板塊互聯技術。相對上游環節來說,組件環節技術門檻相對較低,同質化競爭更為嚴重。在這一環節進行技術創新,更有益于企業從競爭中脫穎而出。板塊互聯這一技術,“革命性”的從組件原理設計上顛覆串單元的概念,將組件設計改為橫向互聯縱向串聯的網制結構,每片電池片實際電流輸送從單一通道升級為網絡通道,突破遮擋引發局部異常的單通道“木桶短板效應”,徹底解決熱斑高溫這一行業痛點,提升組件發電量超5%。此外,基于大電流低電壓的組件設計,電站串逆變器單一通道可以安裝更多組件,降低了投資及運維成本。

目前這一技術已經成熟,能夠實現產業化應用,而且,可以通過現有組件工廠的升級改造,無論是PERC,還是Topcon、HJT與BC,投入1/4-1/3的成本,即可升級為全自動化的板塊互聯新一代組件工廠。

鈣鈦礦技術。在光伏行業,轉換效率決定著技術路線的發展上限。不論是TOPcon、HJT或BC,都屬于傳統晶硅路線,理論極限效率受肖奎極限29.4%的限制,發展空間始終有限。而鈣鈦礦技術另開門戶,極限效率(單結)可達33%,發展空間廣闊。同時,其制備原材料純度要求低且豐富易得,生產流程短、能耗低,有益于降低企業生產成本。但目前鈣鈦礦技術存在大面積制備難與穩定性差兩個問題,制約了其產業化進程。

鈣鈦礦疊層技術。疊層技術能夠吸收不同波段太陽能,極大提升電池轉換效率。理論上,兩結電池疊層,效率上限也高達44%,而20-30個電池疊加,其極限效率甚至可達65%。疊層技術的出現,可實現晶硅與鈣鈦礦產能的兼容,讓晶硅路線搭上鈣鈦礦路線的便車,幫助其突破效率極限。鈣鈦礦晶硅疊層理論極限效率能夠提升至40%以上,目前實驗室效率也已達到32.5%。當前,鈣鈦礦疊層技術雖然還未進入量產階段,但由于其提效速度快,被認為是晶硅的下階段路線。

當前,光伏產業發展陷入行業危機。

一方面,企業需要開始自救??高^寒冬,才能迎來春天的曙光,但是,這場危機終將有一半以上的企業倒在黎明前的黑暗,一半以上的產能將退出江湖。

另一方面,行業需要“有形之手”。短期的產業政策只能急救,副作用明顯,治標易治本太難。中長期產業政策,如果能夠按照能源體制革命的要求,予以推進,將縮短行業危機的周期,新的技術革命將如沐春風,如期而至。

如果如此,光伏下一個風口還遠嗎?


微信

手機站

地址:武漢市東湖技術開發區黃龍山北路6號

電話:13429899098 售后服務:13545050045

傳真:13545050045 郵箱:[email protected]

武漢元祿光電技術有限公司版權所有 未經允許,不得使用網站任何內容,違者將依法追究責任!

鄂公網安備 42018502002497號

備案號:鄂ICP備17027631號