歡迎訪問紫外激光切割機、PCB激光切割機、ITO激光刻蝕機廠家,武漢元祿光電技術有限公司官方網站!

發布時間:2025-03-19 來源:元祿光電公眾號
2025年2月27日,備受矚目的“2024年光伏行業發展回顧與2025年形式展望研討會”在北京圓滿落幕,元祿光電作為協會會員單位,有幸參與了這一匯聚智慧與洞察的盛會,全程關注行業政策導向與市場趨勢分析。
我國光伏產業快速發展,中國市場以 277.57GW 的新增裝機量領跑全球,同比增長28.3%,在制造端,多晶硅、硅片、電池片、組件產量同比增長均超10%,電池片、組件出口量分別同比增加46.3%、12.8%。對于 2025 年,中國光伏行業協會名譽理事長王勃華指出,全球光伏裝機將延續增長態勢,樂觀預計同比增幅可達 10%,但增速較往年有所放緩。
在國際貿易方面,中國光伏產品出口市場呈現結構性變化。盡管2024年出口額有所下降,但電池片、組件出口量逆勢增長,東南亞、中東等新興市場成為亮點。行業協會建議企業采取多元化產能布局策略,規避歐美貿易壁壘風險。
對于中國市場,王勃華預測2025年新增裝機量將在 215-255GW區間,較2024 年可能出現8.13%-22.54% 的下滑。政策調整帶來的市場觀望情緒,以及分布式光伏承載力限制等問題,成為影響增長的重要因素。不過,2025年2月9日,國家發展改革委、國家能源局聯合印發《關于深化新能源上網電價市場化改革 促進新能源高質量發展的通知》(發改價格〔2025〕136號),標志著新能源“固定電價“時代的結束,全面進入市場化電價發展周期。通過市場化機制的創新與完善,將進一步激發新能源市場的活力與潛力。推動新能源行業高質量發展,促進能源綠色低碳轉型。
元祿光電作為鈣鈦礦太陽能電池激光刻蝕設備領先企業,將持續關注新能源鈣鈦礦技術研發及市場布局,為國家新能源結構轉型貢獻自己的一份力量。
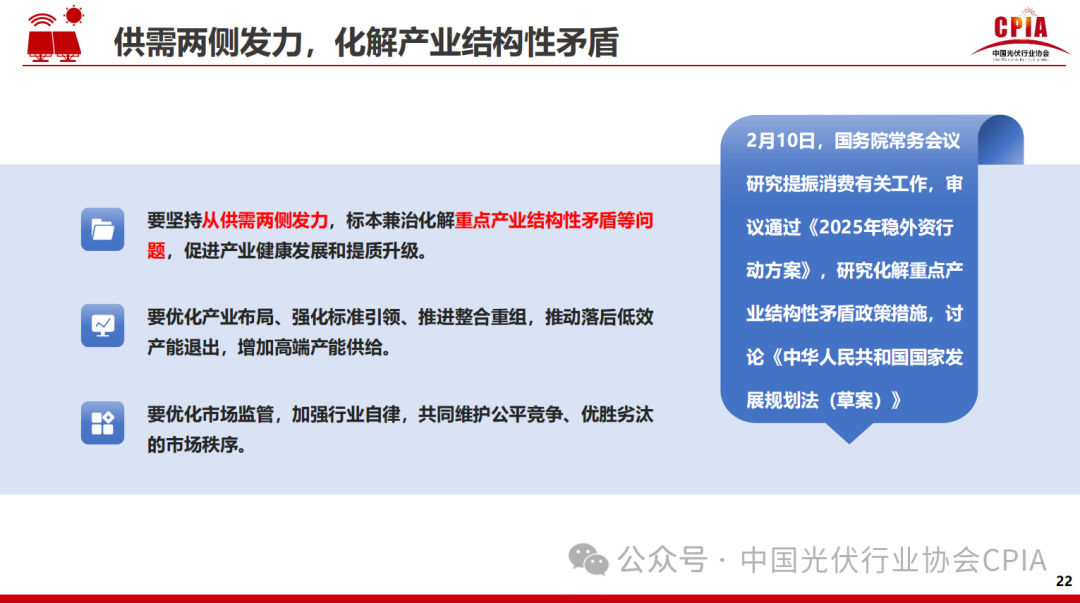
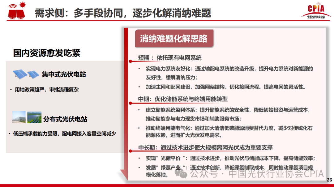
以下為PPT內容




























ppt內容來來源:中國光伏行業協會CPIA公眾號